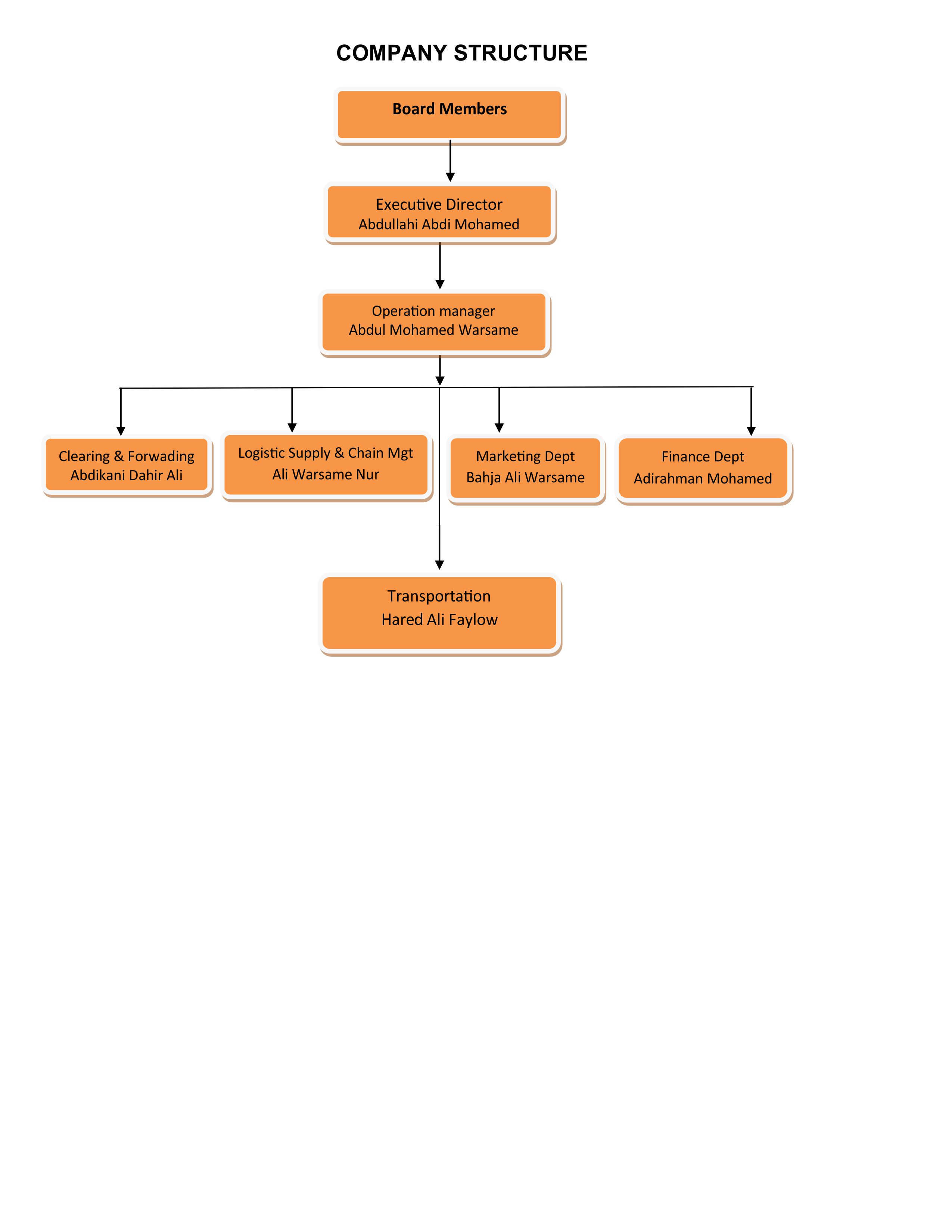
Company Structure

GET IN TOUCH

Aden Ade International Airport,
(MIA), MOVCON & MARINE Mogadishu
Somalia Phone: +252612497777 / +252612496666 +252617209636
DUBAI – UAE; Phone: +971582296684,
Kenya- Nairobi: +254701689346,
UK-London: +447947383912

© 2006 - 2018 - Host General Services.

Powered by: Sir Darancoh Consultant Ltd

© Copyright 2026 Host General Services. All Rights Reserved.

Search